IDENTITYENTRY / STACK
MANIFESTRULE SET
CORE / ACTIVE LAW
THE SIGNAL RULES.
THE CIRCUIT DECIDES.
THE CIRCUIT DECIDES.
NO DSP / NO SIMULATION / NO STORY
QUOTEEND STATE
Sound is a consequence.
instrument serif / soft violence
SYSTEMNODE LOGIC
INTERACTION MODEL
NO MASTERONLY NODESNODE → NODESTATE CHANGEIMPEDANCE SHIFT
each stage edits the next : load / bias / gain / timing
STATEMENTCORE EQUATION
FORMAL CLAIM
DESIGN
=
CIRCUIT
FORM FOLLOWS BEHAVIOR
POWERDEVICE FAMILY
OUTPUT NODES
833A
GM70
MC1/60
GMI90
AD1
TC1/75
power triodes / not decorative nostalgia
TOPOLOGYTOOLS OF THOUGHT
METHOD / CIRCUIT AS LANGUAGE
01CCS = active load
02MU FOLLOWER = pressure / translation
03CROSS-COUPLED = tension exchange
04CATHODYNE = split / control
05TARGET = behavior before style
DEVICEAMPERA / 1BIT

TYPOADDICTTUBE-AHOLIC
embedded imagedata uri / raw html
device liveheat fieldname plate
REFERENCEANZAI / AD1 / NF2

legacy pathad1 / nf2
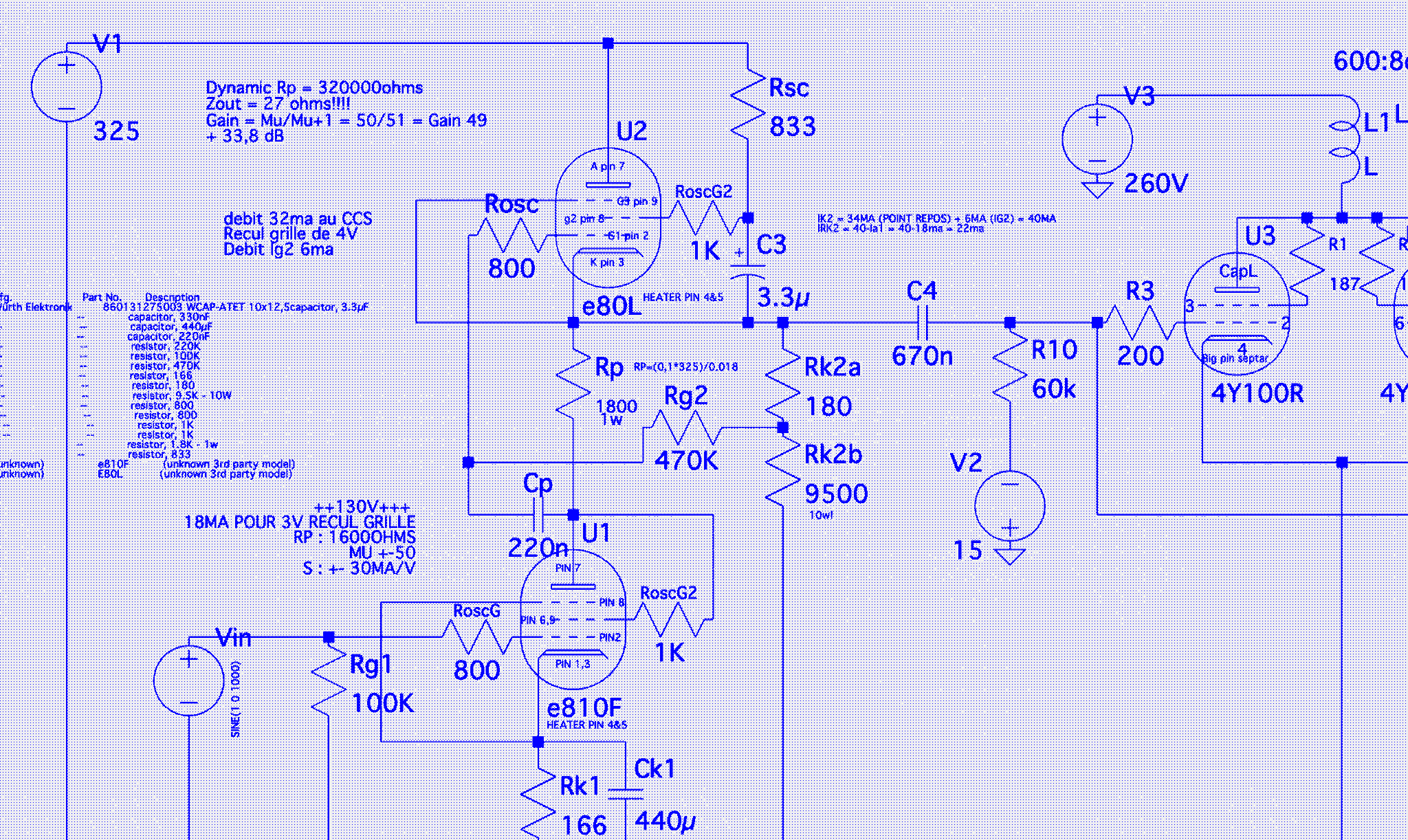
SCHEMATICLTSPICE / BLUEPRINT

rp 3200000Ωgain 49ccs 32ma
MATERIALCOPPER / TRACE / FLOW

tracenode path
DEVICETUBES / RAW SET

triode fieldglass / plate / heat
DATARUNTIME
SYSTEM DATA
base
Paris
role
DA / builder
mode
analog only
topology
single-ended
heat
direct heated
enemy
dogma
field
high voltage
output
real objects
DEV GEEKACTIVE RELATION
MICRO BEHAVIOR
LOAD
defines
stress
stress
BIAS
sets
stance
stance
FLOW
moves
energy
energy
TRANSFER
shifts
state
state
NODE
edits
node
node
SOUND
arrives
last
last
ARCHIVEAMPERA / DATA
AMPERA DATABASE
331+
TUBES
205
SPICE
32
GUIDES
open source / free / no paywall
COLLECTIONLISTENING SET
DISCOVERY / SOURCE MATERIAL
STRATA EAST / THREE BLIND MICE / RARE GROOVE
deep jazz / spiritual jazz / private press / groove pressure / room tone
deep jazzrare groovespiritual jazzthree blind micestrata eastprivate press
AUDIOREFERENCE STACK
PERCEPTION GRID
VOICE
AIR
GRAIN
ATTACK
DECAY
ROOM
hot cut / low noise floor / micro dynamics / stage width
SITECARGO SIGNAL
EXTERNAL NODE
falligan2.cargo.site
digital creative / art direction / typography / research redirected into hardware and signal culture
IMAGE FEEDSINENOBILE
SOCIAL NODE
@SINENOBILE
collage / typography / lettering / image fragments feeding the node system
PREVIOUSCLIENT FIELD
FORMER SYSTEM
HermèsChanelLancômeBalenciagaArmani BeautyOmegaBugattiMoët Hennessy
LIGHTFILAMENT FIELD
HIGH VOLTAGE / LOW NOISE / LIVE PATH
SIGNATUREFINAL NODE
FINAL STATE
BUILT
NOT
BRANDED
THE SIGNAL RULES
NO MASTER / ONLY NODES
NO MASTER / ONLY NODES